首页 > 区政府办文件
字体大小:大 中 小
| 索 引 号:111423LL00100/2021-01798 | |
| 发文字号:离政办发〔2021〕40号 | 发布日期:2021年08月11日 |
| 发文机关:吕梁市365bet线上投注_365游戏注册_office365邮箱手机版人民政府办公室 | 关 键 字: |
| 标 题:吕梁市365bet线上投注_365游戏注册_office365邮箱手机版人民政府办公室关于印发吕梁市365bet线上投注_365游戏注册_office365邮箱手机版食品安全突发事件应急预案的通知 | |
| 主题分类: | 成文日期: |
吕梁市365bet线上投注_365游戏注册_office365邮箱手机版人民政府办公室
关于印发吕梁市365bet线上投注_365游戏注册_office365邮箱手机版食品安全突发事件应急预案的通知
各乡(镇)人民政府、街道办事处,区直各相关单位:
《吕梁市365bet线上投注_365游戏注册_office365邮箱手机版食品安全突发事件应急预案》已经区人民政府同意,现印发给你们,请认真贯彻执行。
吕梁市365bet线上投注_365游戏注册_office365邮箱手机版人民政府办公室
2021年8月11日
(此件公开发布)
吕梁市365bet线上投注_365游戏注册_office365邮箱手机版食品安全突发事件应急预案
一、总则
1.1编制目的
为了有效预防和有序应对食品安全突发事件,最大程度减少对公众健康和生命安全造成的危害,保障公众健康与生命安全,特编制本预案。
1.2工作原则
统一领导、分级负责、快速反应、协同应对,以人为本、 减少危害,预防为主、防治并重,科学评估、依法处置。
1.3编制依据
依据《中华人民共和国突发事件应对法》《中华人民共和国食品安全法》《中华人民共和国农产品质量安全法》《中华人民共和国食品安全法实施条例》《突发公共卫生事件应急条例》《山西省突发事件应对条例》《山西省突发公共事件总体应急预案》《山西省食品安全突发事件应急预案》《山西省突发事件应急预案管理办法》《吕梁市突发公共事件应急总体预案》《吕梁市突发事件应急预案管理办法》《吕梁市食品安全突发事件应急预案》等。
1.4适用范围
本预案适用于发生在我区行政区域内或发生在外省市县,但涉及我区的各类食品安全突发事件的防范应对和应急处置工作。
2应急指挥体系与职责
2.1365bet线上投注_365游戏注册_office365邮箱手机版食品安全突发事件应急指挥机构
区食品安全突发事件的应急指挥机构为区市场监管事件应急指挥部(以下简称区指挥部)。总指挥由分管市场监管工作的副区长担任,副总指挥由区政府办副主任、区市场 监督管理局、区应急管理局、区农业农村局、区卫生健康和体育局主要负责人、市公安局离石分局副局长担任。区委宣传部、区委统战部、区新闻办、区发展和改革局、区教育科技局、区工信局、市公安局离石分局、区民政局、区财政局、市生态环境局离石分局、区住房和城乡建设局、区交通局、区农业农村局、区文旅局、区卫生健康和体育局、区退役军人事务局、区应急管理局、区市场监督管理局、区林业局、吕梁火车站、移动、联通、电信离石分公司为成员单位。
区指挥部下设办公室,办公室设在区市场监督管理局,办公室主任由区市场监督管理局局长兼任。
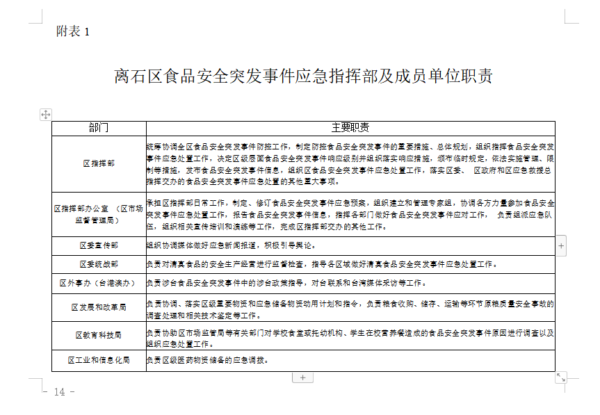
(区指挥部及其成员单位、办公室职责见附表1)
2.2应急工作组组成及职责
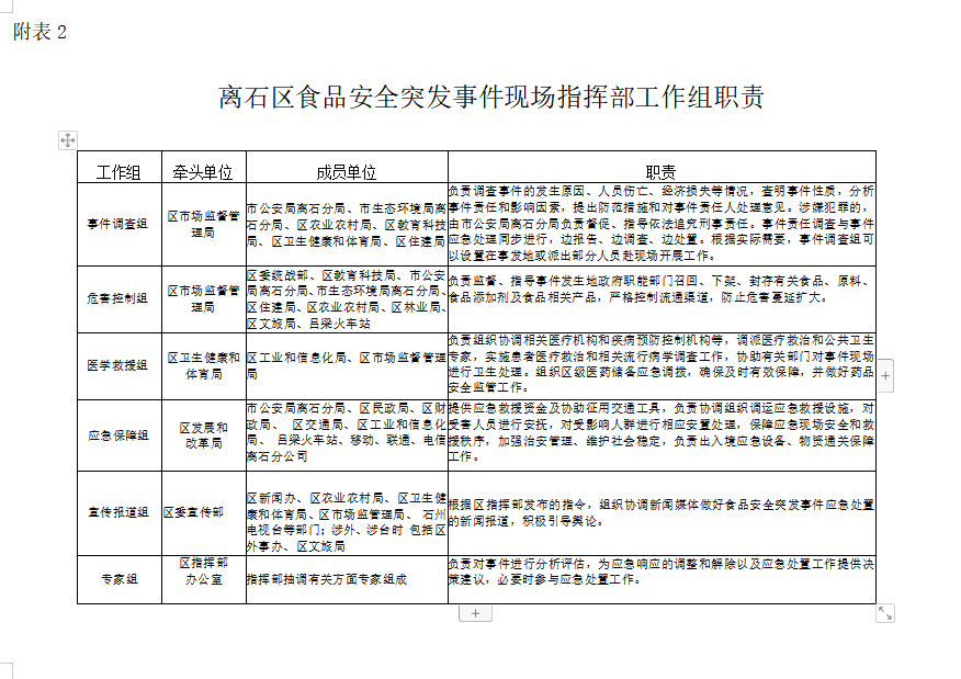
区指挥部根据工作需要,成立事件调查组、危害控制组、 医学救援组、应急保障组、宣传报道组和专家组6个工作组, 工作组成员从相关成员单位抽调,可吸收区级指挥部相关人
员参加。各工作组职责见附表2。
3预防与监测预警
3.1预防
卫生健康部门应会同市场监管理、农业农村、发改等有关部门,根据省市食品安全风险监测计划,制定、调整我区食品安全风险监测方案。市场监管、农业农村等有关部门应加强对食品安全重点品种、重点区域和热点问题的监管,做好节假日、重大活动的食品安全保障工作,避免发生食品安全突发事件。
3.2监测
市场监管、卫生健康、农业农村、发改、教科、公安、 新闻宣传及其他有关部门按照职责分工开展日常食品安全监督检查、抽样检验、风险监测、舆情监测等工作,收集、分析和研判可能导致食品安全突发事件的风险隐患信息,必要时向有关部门和区政府通报。
食品生产经营者应依法落实食品安全主体责任,建立健全风险监测防控措施,定期开展自查、排查和消除食品安全风险隐患。当出现可能导致食品安全突发事件的情况时,要立即报告区市场监管部门。
3.3预警
3.3.1预警支持系统
区指挥部有关成员单位要加强食品安全信息综合利用和资源共享,构建各部门间信息沟通平台。农业农村、市场监管等部门分别在各自监管领域内开展食品安全风险监测和预警工作,卫生健康部门开展食源性疾病监测工作。
3.3.2预警行动
经研判可能发生食品安全突发事件时,区政府及有关部门视情况采取以下措施:
(1)分析研判。组织有关部门和机构、专业技术人员及专家,加强对苗头性、倾向性食品安全信息和热点、敏感食品安全舆情的收集、核查、汇总和分析研判,及时组织开展跟踪监测工作,预估事件发展趋势、危害程度、影响范围。 经分析评估与调查核实,达到食品安全突发事件评估指标的,按本预案处置。
(2)防范措施。迅速采取有效防范措施,防止事件进一步蔓延扩大。利用各种渠道增加宣传频次,加强对食品安全应急科普方面的宣传,告知公众停止食用或者使用不安全食品。
(3)应急准备。应急专业队伍和负有相关职责的人员进入待命状态,调集食品安全突发事件应急所需物资、装备和设备,做好应急保障工作。
(4)舆论引导。及时准确发布事态最新情况,组织专家解读,并对可能产生的危害加以解释、说明,加强相关舆情跟踪监测,主动回应社会关注的问题,及时澄清谣言传言。
3.3.3预警信息发布
市场监管部门应会同卫生健康、农业农村、发改等有关部门根据食品安全监督管理及风险监测信息,对食品安全状况进行综合分析,对经综合分析表明可能具有较高风险隐患的食品,第一时间提出食品安全风险警示,并向社会公布。
市场监管、卫生健康等有关部门根据监测信息和风险评估结果,对发现的苗头性、倾向性食品安全风险,及时通报相关部门和可能涉及的地区做好预警预防工作。
4信息报告与通报
4.1报告主体、时限和内容
市场监管部门建立并实施食品安全突发事件信息报告制度,明确报告主体、程序及内容,强化首报、续报、终报责任意识,加强信息直报系统建设,提升突发事件信息报告的时效性、准确性。任何单位和个人不得对食品安全突发事件隐瞒、谎报、缓报,不得隐匿、伪造、毁灭有关证据。
有关监管部门查获食品安全突发事件或接到食品安全突发事件报告、举报,应当立即通报同级市场监管部门;经初步核实后要继续收集相关信息,并及时将有关情况进一步向市场监管部门通报。
卫生健康部门在调查处理传染病或者其他突发公共卫生事件中发现与食品安全相关的信息,应当立即通报同级市场监管部门。
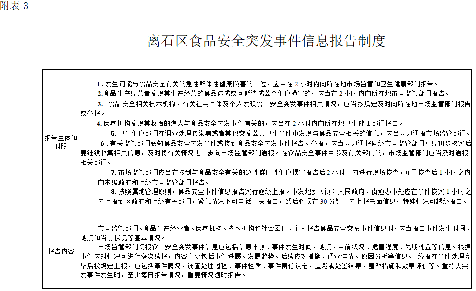
报告主体、时限和内容见附表3。
4.2事件评估
食品安全突发事件评估是为确定应急响应级别而进行的。评估工作由市场监管部门统一组织开展。评估内容应当包括:
(1)涉事产品可能导致的健康损害及所涉及的范围,是否已造成健康损害后果及严重程度;
(2)事件的影响范围及严重程度;
(3)事件发展蔓延趋势等。
有关部门应当按照规定及时向市场监管部门提供相关信息和资料。经初步评估构成或为疑似食品安全事件的,市场监管部门应当按规定向本级人民政府和上级市场监管部门报告。
5应急处置
5.1先期处置
食品安全突发事件发生后,事发地乡(镇)人民政府、街道办事处和责任单位要按照各自预案进行先期处置,采取措施控制事态发展。
事发地乡(镇)人民政府、街道办事处要指挥和派遣有关部门应急队伍赶赴现场,采取应急处置措施,封存可能导致食品安全突发事件的食品及原料,并立即进行检验。封存被污染食品的相关产品,并责令进行清洗消毒,防止事态扩大和蔓延。
5.2应急响应
根据食品安全突发事件的危害程度和应对工作需要,区级层面应急响应分为I级、II级、III级、IV级。
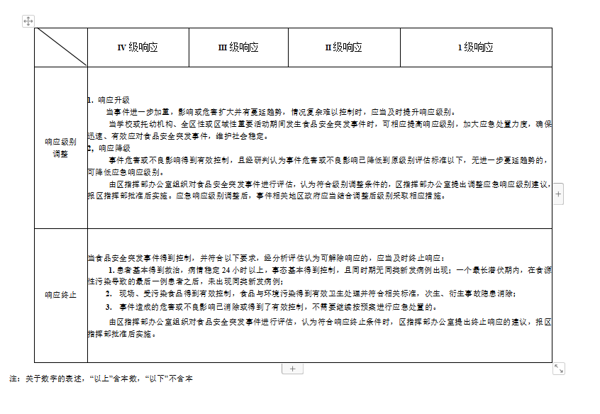
响应条件、启动程序、响应措施、响应级别调整及终止见附表4
事发地乡(镇)人民政府、街道办事处根据辖区内食品安全工作的实际情况和工作需要,确定应急响应级别和响应措施。
5.3启动程序
食品安全突发事件发生后,区指挥部办公室向区指挥部提出启动相应级别响应的建议;区指挥部总指挥决定启动相应级别响应。
5.4应急行动
应急响应启动后,应急行动主要包括以下几个方面:
(1)收集事件现场的第一手资料,进行现场调查、咨询,对事件性质和危害程度作出恰当的研判。
(2)根据食品安全突发事件性质、涉及范围、受影响人员分布、应急人力与物力等情况,组织专家制定科学的应急处置方案。
(3)紧急协调、调用应急救援所需的人员、药品、医疗器械、物资、设施、资金等,确保应急所需及时到位、救治及时有效。
(4)对被污染的食品,尽快采取控制措施,消除或减少对身体健康的影响。
(5)核实现场情况,收集、整理现场信息,保证信息传递及时、准确与畅通,及时向区人民政府和上级有关部门报告,向社会通报应急处置情况。
食源性疾病中涉及传染病疫情或突发公共卫生事件的,依据《中华人民共和国传染病防治法》和《突发公共卫生事件应急条例》等法律法规,参照《吕梁市突发公共卫生事件应急预案》开展防控和处置。
5.5响应级别调整及终止条件
5.5.1响应升级
当食品安全突发事件进一步恶化,影响或危害扩大并有蔓延趋势,情况复杂难以控制时,应当及时提升响应级别。
当学校或托幼机构、全区或区域性重要活动期间发生食品安全突发事件时,可相应提高响应级别,加大应急处置力度,确保迅速、有效应对食品安全突发事件,维护社会稳定。
5.5.2响应降级
当食品安全突发事件造成的危害或不良影响得到有效控制,且经研判认为事件危害或不良影响已降低到原级别评估标准以下,无进一步蔓延趋势的,可降低应急响应级别。
5.5.3响应终止
当食品安全突发事件得到控制,并符合以下要求,经分析评估认为可解除响应的,应当及时终止响应:
(1)食品安全突发事件相关患者全部得到救治,病情稳定24小时以上,且无新的急性病症患者出现,食源性感染性疾病在末例患者后经过最长潜伏期无新病例出现;
(2)受污染食品得到有效控制,食品与环境污染得到有效清理并符合相关标准,次生、衍生事件隐患消除;
(3)事件造成的危害或不良影响已消除或得到了有效控制,不需要继续按预案进行应急处置的。
5.6响应级别调整及终止程序
由区指挥部办公室组织,对食品安全突发事件进行评估,认为符合级别调整条件的,区指挥部办公室提出调整应急响应级别建议,报区指挥部批准后实施。应急响应级别调整后,事发地乡(镇)人民政府、街道办事处应当结合调整后级别采取相应措施。评估认为符合响应终止条件时,区指挥部办公室提出终止响应的建议,报区指挥部批准后实施。
5.7信息发布
区级响应相关信息由区指挥部统一组织发布,各乡(镇) 人民政府、街道办事处各有关单位要按照统一发布的权威信息,做好宣传报道和舆论引导。
6后期处置
6.1善后处置
区指挥部根据食品安全突发事件危害程度及造成的损失,提出善后处理意见,并报区人民政府。事发地乡(镇)人民政府、街道办事处依法做好恢复生产经营秩序、妥善安置受影响人员等善后工作,确保社会稳定。
6.2责任追究
事件发生单位以及相关食品生产经营者、食用农产品集中交易市场开办者、网络食品交易第三方平台等在发生食品安全突发事件后,未按照本预案的要求进行处置、报告的,或隐匿、伪造、毁灭有关证据的,或造成严重后果的,依法追究相应责任。
6.3总结评估
应急处置结束后,区级指挥部要在一周内做出客观、全面的调查评估报告,主要包括以下基本内容:
(1)食品安全突发事件的基本情况;
(2)事件原因分析及主要依据;
(3)事件结论;
(4)应急预案实施效果评估情况;
(5)经验、教训和应急预案的改进建议;
(6)必要的附件。
7应急保障
7.1通信与信息保障
区指挥部、各成员单位要畅通信息渠道,保障各部门之间信息资源共享;完善应急处置通讯系统,确保通信畅通。
7.2队伍保障
各有关部门要加强食品安全突发事件应急防治与医疗救援队伍建设,积极开展专业培训工作。 :
7.3技术保障
发生食品安全突发事件时,负责现场处置的监管部门要立即进行采样,并委托有资质的检测机构进行技术鉴定,为食品安全突发事件定性提供科学依据。
7.4经费保障
将食品安全突发事件应急救援、应急处置资金纳入区财政预算,确保经费及时拨付到位。
7.5 物资保障
承担物资储备调拨的相关部门要保障食品安全突发事件应急处置所需应急物资的储备和调拨。
7.6社会动员保障
根据食品安全突发事件应急处置的需要,动员和组织社会力量协助参与应急处置,必要时依法调用企业及个人物资。在动用社会力量或企业、个人物资进行应急处置后,应当及时归还或给予补偿。
7.7宣传培训和演练
7.7.1宣传
各乡(镇)人民政府、街道办事处及区直有关部门要加强对社会公众食品安全知识的宣传和教育,提高消费者的风险意识和安全意识,引导公众合理消费。
7.7.2培训
各乡(镇)人民政府、街道办事处及区直有关部门要按照分级负责的原则组织对食品安全突发事件应急预案的学习和培训,提高应急处置队伍的专业化水平。
7.7.3演练
区直有关部门每两年至少组织一次食品安全突发事件应急演练。有关企事业单位要根据自身特点,定期或不定期组织应急演练。
8附则
8.1预案管理
区指挥部办公室根据实际情况,适时对本预案进行修订和完善。
8.2名词术语
食品:指各种供人食用或者饮用的成品和原料以及按照传统既是食品又是中药材的物品,但是不包括以治疗为目的的物品。
食品安全:指食品无毒、无害,符合应当有的营养要求, 对人体健康不造成任何急性、亚急性或者慢性危害。
食品安全突发事件:是指食源性疾病、食品污染等源于食品,对人体健康有危害或者可能有危害的突发事件以及食品安全舆情事件。
食品安全舆情事件:指有关食品安全信息引起社会持续广泛关注,已经或可能造成不良影响,需要采取紧急措施应对处置的突发事件。
8.3附图和附表









吕梁市365bet线上投注_365游戏注册_office365邮箱手机版人民政府办公室关于印发吕梁市365bet线上投注_365游戏注册_office365邮箱手机版食品安全突发事件应急预案的政策解读
咨询电话:区市场局 8228997